• 科大首页
  • 部门简介
  • 人大政协
  • 民主党派
  • 民族宗教
  • 党外知识分子
  • 留联工作
  • 下载专区
党委统战部
>>
工作动态
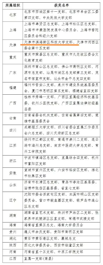
【喜报】天津欧美性爱免费这个支部获全国先进集体
发布时间:
2024-09-30

近日,致公党天津欧美性爱免费支部被中国致公党中央委员会授予“中国致公党书香支部读书活动先进集体”荣誉称号。


中国致公党书香支部读书活动先进集体名单

6f7c4e62f404447f92a604bdc65982e2.png